ИП Тропынин Д. С. Ремонт автоматики и электроники в Новосибирске.


-
20191018

20170213

20160930

20141206

20140427

-

----------------

телефон:+79612252857

Whatsapp:+79612252857

Telegram:+79612252857

dtropinin@yandex.ru

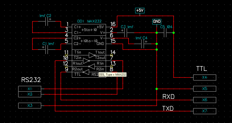
Полноценный COM-порт преобразователь для USB-TTL свистка.













Схема преобразователя на MAX232




ИП Тропынин Д. С., +79612252857, dtropinin@yandex.ru, г. Новосибирск.